您当前的位置 : 西青信息港 >> 新闻 >> 法治
【我为群众办实事】补换领驾驶证 足不出户手机办
来源:西青信息港 编辑:韩璐 日期:2021-11-18
内容提要:为更好地服务群众,公安交管部门在“天津交管服务直通车”微信小程序“业务办理”版块中推出补换领行驶证、补换领驾驶证、延期换领驾驶证、延期提交身体证明、延期驾驶证审验以及补领检验合格标志等车驾管业务。交管部门提示广大驾驶人,使用“天津交管服务直通车”微信小程序以及“交管12123”APP 办理驾管业务更便捷。

  为更好地服务群众,公安交管部门在“天津交管服务直通车”微信小程序“业务办理”版块中推出补换领行驶证、补换领驾驶证、延期换领驾驶证、延期提交身体证明、延期驾驶证审验以及补领检验合格标志等车驾管业务。交管部门提示广大驾驶人,使用“天津交管服务直通车”微信小程序以及“交管12123”APP 办理驾管业务更便捷。

  “交管12123”APP业务操作指南:

  1、进入“交管12123”APP,在首页点击“更多”进入业务中心页面;

图片

  2、在“机动车业务”板块中,点击“驾驶证补换领”;

图片

  3、填写补换领驾驶证的驾驶人姓名、驾驶证号、准驾车型、有效期止相关信息,点击选择办理“遗失补证”或“损毁换证”业务,点击下一步;

图片

  4、确认驾驶证照片,无需更换的点击“确认”进入下一步;需要更换照片的点击“更换照片”;

图片
图片

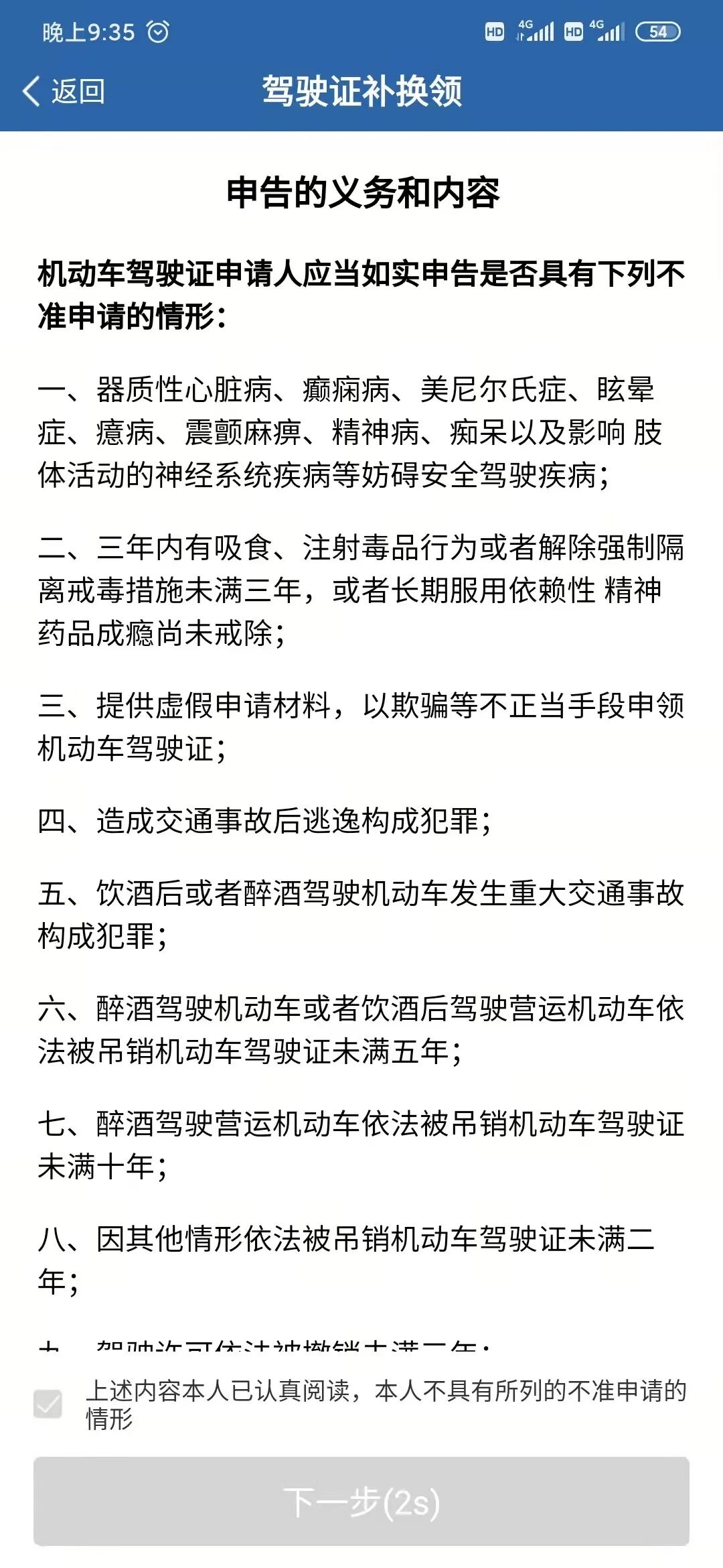
  5、阅读申告的义务和内容,点击下一步;

图片

  6、选择“邮政寄递”或者“网点自取”取件方式,确认相关信息后,点击下一步完成付费即可。

图片

  “天津交管服务直通车”操作指南:

  1、进入“天津交管服务直通车”小程序,点击主页“业务办理”选项,在业务办理页面中选择“补换领驾驶证”;

图片

  2、在“资料填写”页面中,确认姓名、驾驶证号、准驾车型、有效期止,随后选择需要办理“遗失补证”或“损毁换证”业务,点击“下一步”;

图片

  3、随后确认选取的机动车驾驶证照片,点击“继续办理”;

图片

  4、阅读页面中的《申告的义务和内容》,并点击“阅读并同意”;

图片

  5、在取件方式中选择“邮寄”或“网点自取”,随后点击“下一步”;

图片

  6、在“确认提交”页面中,确认填写的信息,提交即可。

图片

  注意事项

  使用“天津交管服务直通车”办理补换领行驶证、补换领驾驶证、延期换领驾驶证、延期提交身体证明、延期驾驶证审验以及补领检验合格标志等车驾管业务要注意三点:

  1、办理业务需先登录“天津交管服务直通车”进行注册。进入“天津交管服务直通车”微信小程序后,点击界面右下角“我的”,进入界面后点击“未登录”,选择“注册账号”进行注册。用户注册时需填写手机号码,输入接收到的手机验证码,并同意服务协议和隐私政策。

  2、注册成功后,进行实名认证。在“我的”界面中点击“实名认证”,按照系统提示前往天津交警微信公众号完成实名认证。进入天津交警微信公众号,点击下方“直通车”选择“直通车实名认证”。进入后点击“开始认证”,输入真实姓名和身份证号,在实名核实过程中,进入录制界面,将摄像头转为自拍角度,录制不少于2秒的视频。经公安信息比对成功后,验证成功,用户即可访问“天津交管服务直通车”办理相关业务。

  3、办理以上业务时,需要提前注册互联网交通安全综合服务管理平台(“交管12123”APP)账号,且“天津交管服务直通车”的注册手机号要与“交管12123”APP注册手机号一致。如不一致,用户可点击“我的”进入后,在“安全中心”里对已经注册的手机号进行更换。

(平安西青)

原标题:
相关新闻