![]() |
|
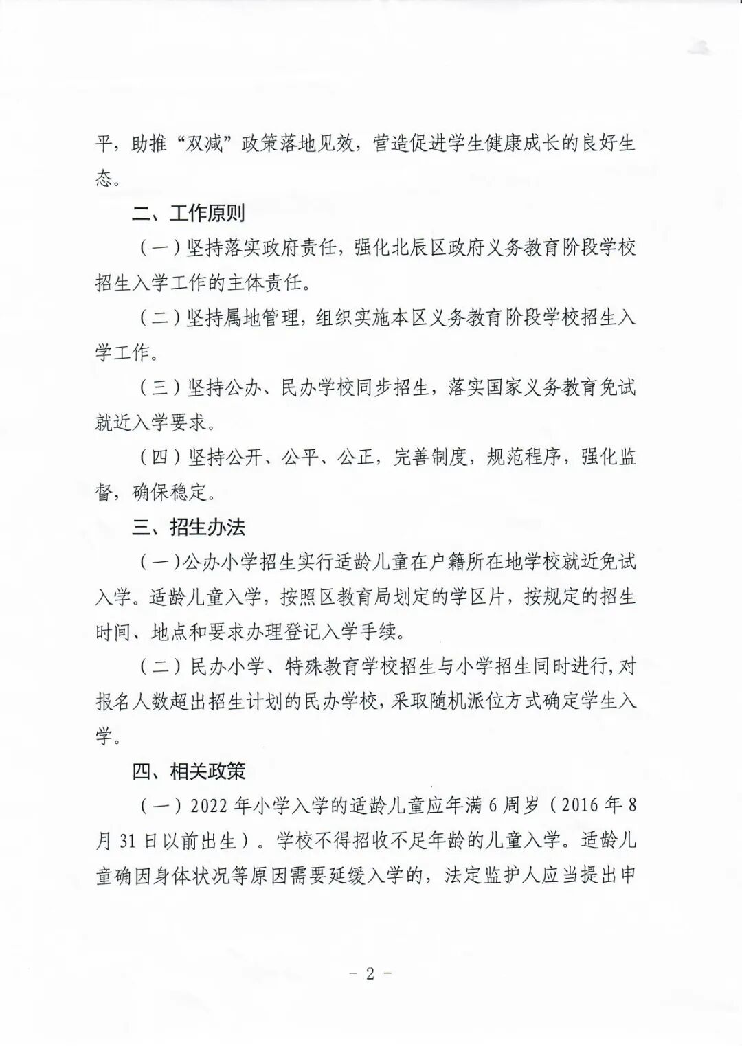
|
| 您当前的位置 : 西青信息港 >> 生活 >> 教育 |
|
||
|
||
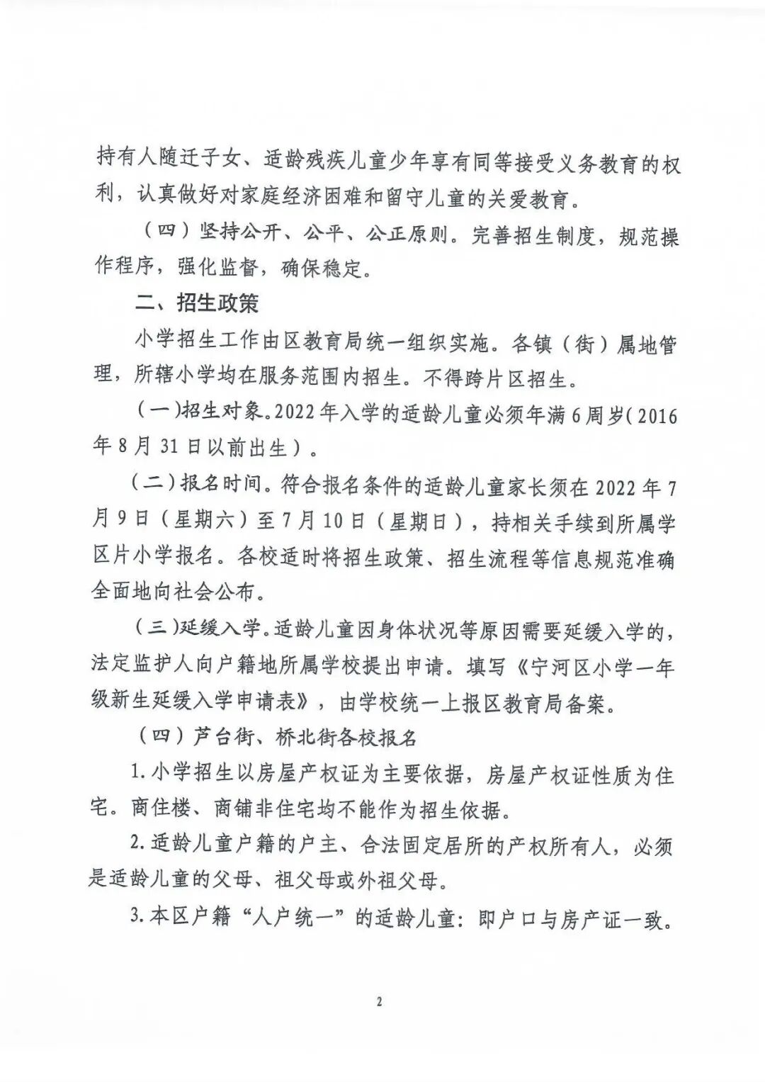
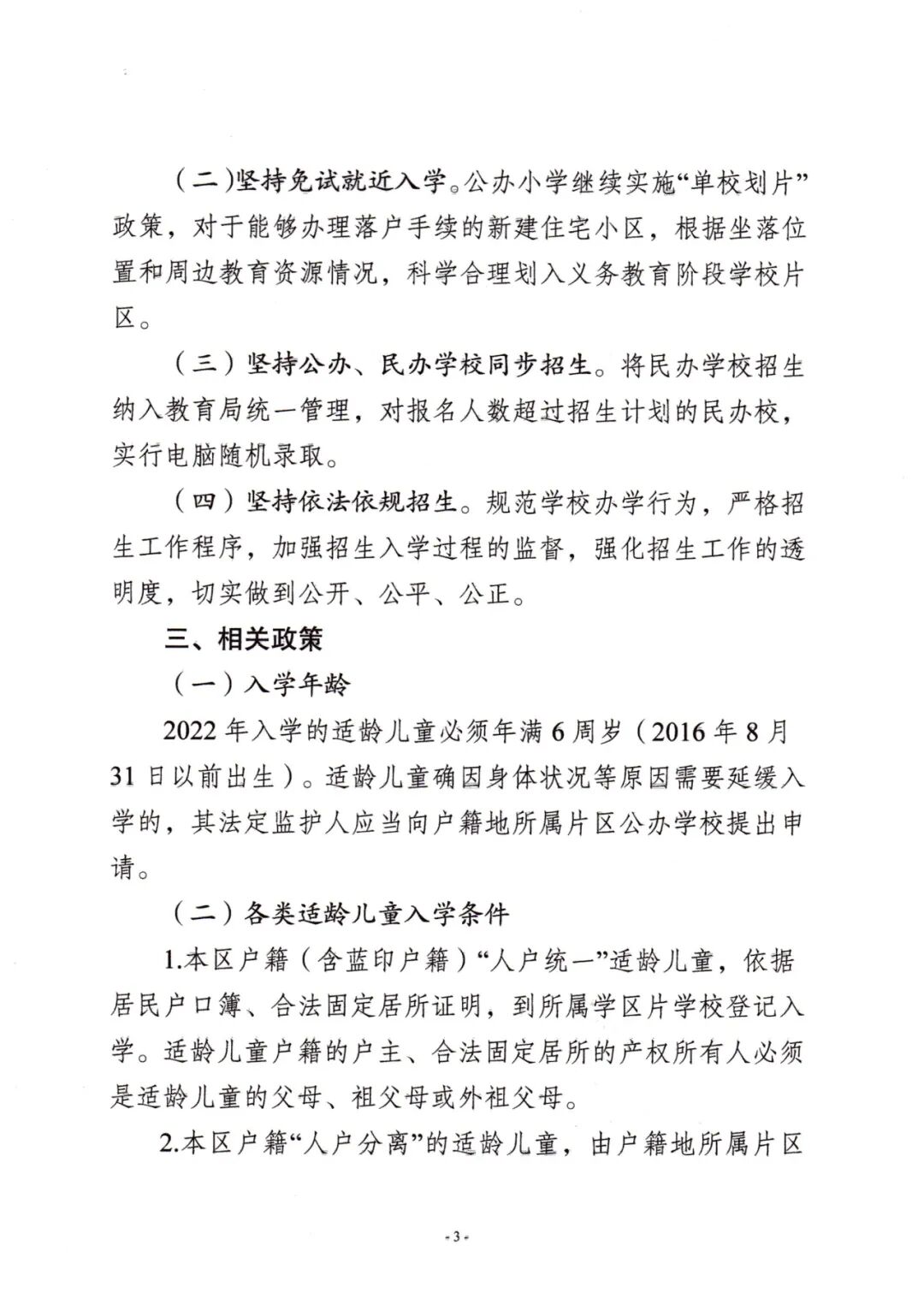
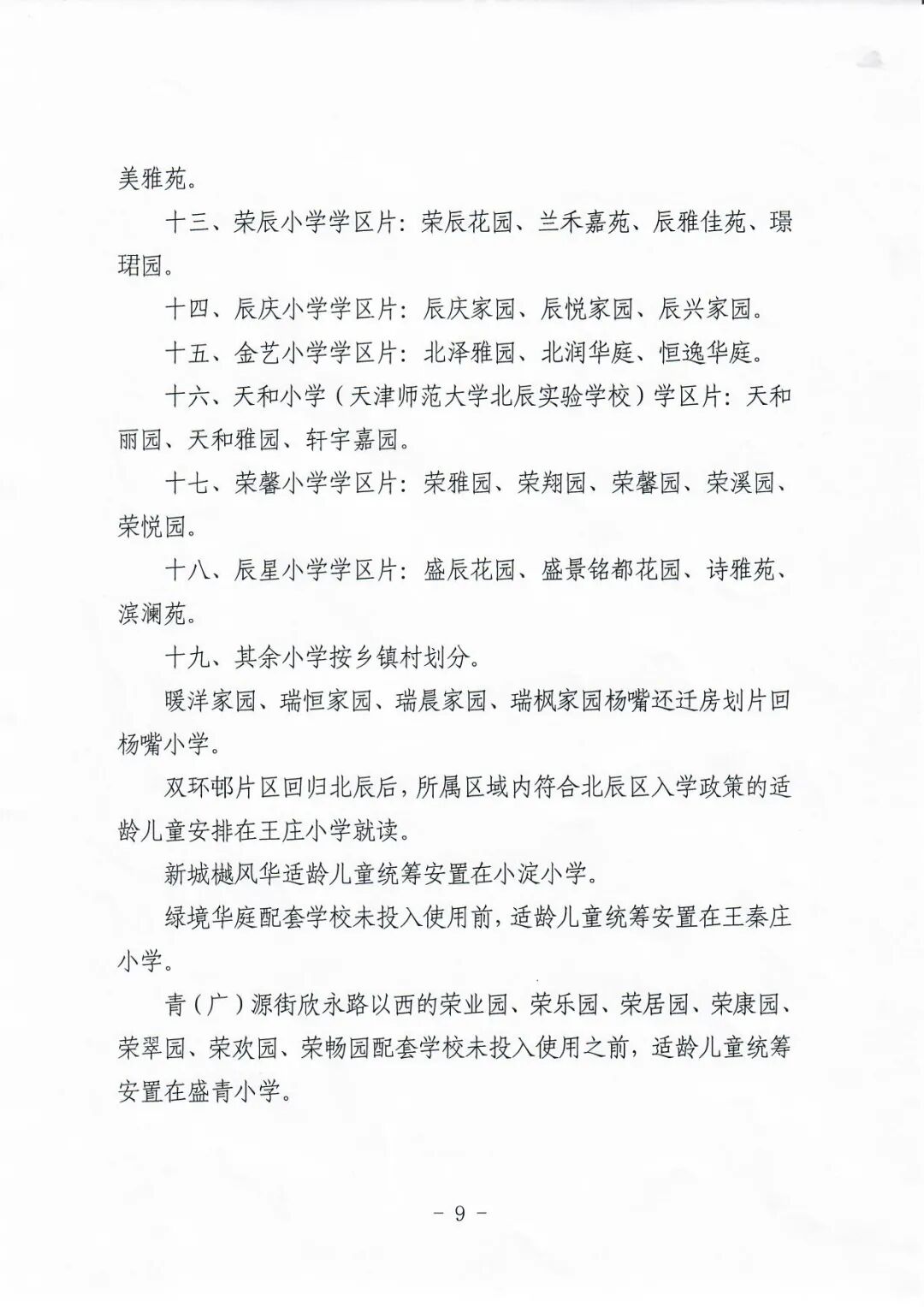
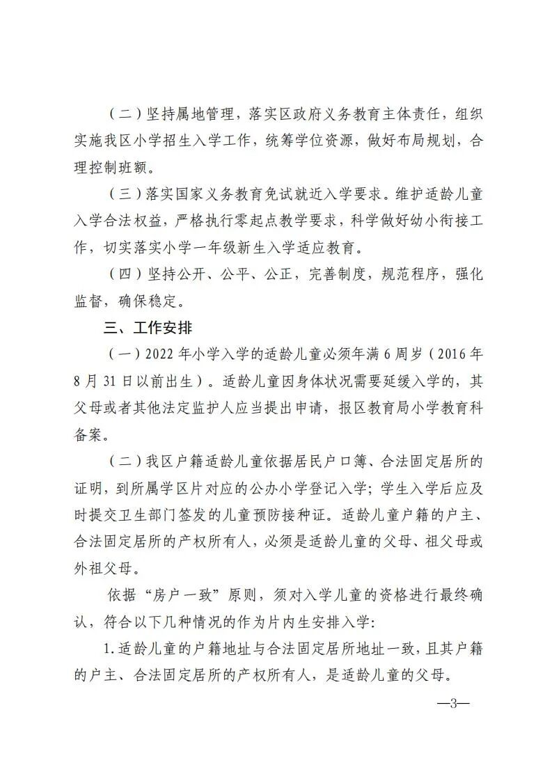
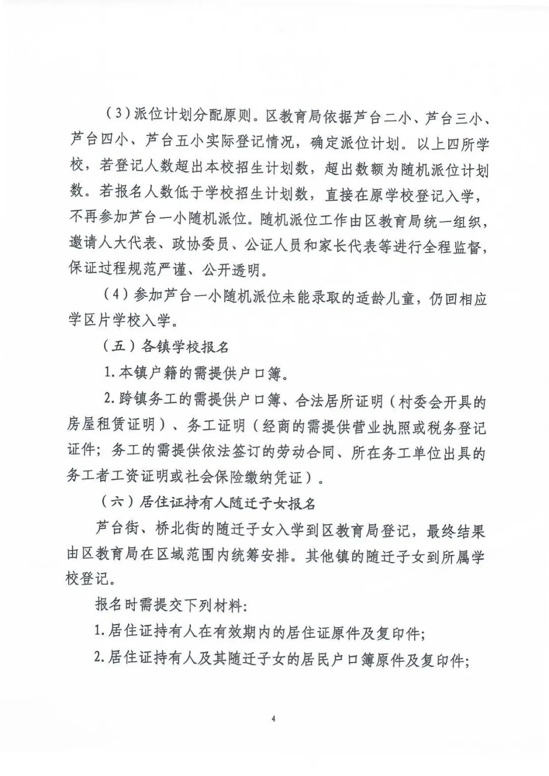
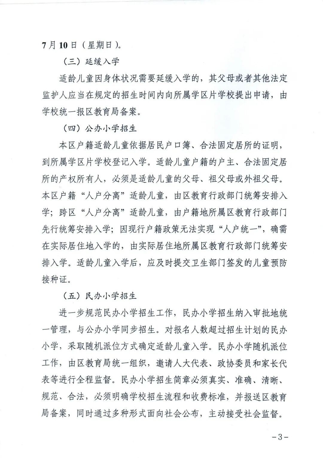
日前,天津市义务教育入学管理平台发布了天津16个区小学招生入学指南。 小学入学一般采取登记入学。2022年小学入学的适龄儿童必须年满6周岁(2016年8月31日以前出生)。招生入学报名时间为:2022年7月9日(星期六)、7月10日(星期日)。本市户籍适龄儿童依据居民户口簿、合法固定居所的证明,到所属学区片学校登记入学。学生入学后,应及时提交卫生部门签发的儿童预防接种证。 ![]() 和平区 ![]() ![]() ![]() ![]() ![]() ![]() ![]()
河北区 ![]() ![]() ![]() ![]() ![]() ![]() ![]()
河西区 ![]() ![]() ![]() ![]() ![]() ![]() ![]() 河东区 ![]() ![]() ![]() ![]() ![]() ![]() ![]() ![]() ![]() 南开区 ![]() ![]() ![]() ![]() ![]() ![]() 红桥区 ![]() ![]() ![]() ![]() ![]() ![]() 东丽区 ![]() 西青区 ![]() ![]() 津南区 ![]() ![]() 北辰区 ![]() ![]() ![]() ![]() ![]() ![]() ![]() ![]() ![]() ![]() 武清区 ![]() ![]() ![]() ![]() ![]() ![]() ![]() ![]() 宝坻区 ![]() ![]() ![]() ![]() ![]() ![]() ![]() ![]() 静海区 ![]() ![]() ![]() ![]() ![]() ![]() ![]() ![]() ![]() ![]() ![]() 宁河区 ![]() ![]() ![]() ![]() ![]() ![]() ![]() ![]() ![]() ![]() 蓟州区 ![]() ![]() ![]() ![]() ![]() ![]() ![]() ![]() ![]() ![]() ![]() ![]() ![]() ![]() ![]() ![]() ![]() ![]() ![]() ![]() ![]() ![]() ![]() ![]() ![]() 滨海新区 ![]() ![]() ![]() ![]() ![]() ![]() ![]() ![]() ![]() ![]() 河东区天铁教育中心 ![]() ![]() ![]() |
||
|
||
| 相关新闻 |
|
|