您当前的位置 : 西青信息港 >> 生活 >> 教育
【文明校园 示范文明 法制教育篇】“保护野生动物 从我做起”(三) ——西青区杨柳青镇第二小学法治教育宣传活动
来源:西青融媒 编辑:韩璐 日期:2020-02-29
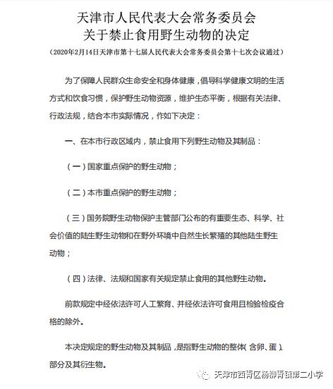
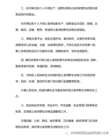
内容提要:近日,天津市委出台了“关于禁止食用野生动物的决定”。杨柳青镇第二小学少工委带领全体队员认真学习了决定内容。

  近日,天津市委出台了“关于禁止食用野生动物的决定”。杨柳青镇第二小学少工委带领全体队员认真学习了决定内容。

  2020年2月26日上午9时45分,各中队辅导员在微信群发布通知,要求全校少先队员认真学习“禁止食用野生动物的决定”和相关新闻视频。

  队员们在辅导员的指导下,和自己的家长一起观看视频、学习“条例”。

  最后,辅导员向全校少先队员发出了“人人争当‘保护野生动物’小小宣传员”的号召,鼓励队员积极向家人、伙伴进行“保护野生动物”的法制宣传。

  六(2)中队的赵路佳和六(3)中队的马秉源录制了“学法懂法宣传法 拒绝食用野生动物”的微视频。

  会后,学校红领巾美术社团的辅导员毕莲花老师和孙伟老师指导社团的少先队员创作了“学法懂法宣传法 拒绝食用野生动物”的主题标语海报和手抄报。

  通过本次活动的开展,队员们了解了天津市出台的“保护野生动物”条例的相关内容;增强了“学法 懂法 宣传法”的热情;掀起了“人人争当‘保护野生动物’小小宣传员”的热潮。

原标题:
相关新闻