您当前的位置 : 西青信息港 >> 新闻 >> 综合
西青区积极推进适老化改造工作
来源:西青区融媒体中心 编辑:佟阳 日期:2023-02-10
内容提要:5000元改造补贴!西青区积极推进适老化改造工作,让您居家养老更放心。

  西青区的爷爷奶奶们

  家中没有呼叫和报警设施

  卫生间缺少扶手、光线昏暗

  地板不防滑……

  这些不起眼的地方

  是否给您带来了

  不便与安全隐患呢?

图片
 
图片

  别担心!

  西青区民政局给咱精心谋划了

  特殊困难老年人家庭适老化改造工作

  如果您符合相应条件

  将会享受政府提供的

  5000元改造补贴!

  谁能申请?

  目前,有九类特殊困难老年人家庭符合改造补贴的申请:

  第一类:分散特困供养的高龄老年人(高龄老人指90周岁以上);

  第二类:分散特困供养的失能老年人;

  第三类:分散特困供养的残疾老年人;

  第四类:低保高龄老年人;

  第五类:低保失能老年人;

  第六类:低保残疾老年人;

  第七类:低保边缘户(低收入)救助家庭中的高龄老年人;

  第八类:低保边缘户(低收入)救助家庭中的失能老年人;

  第九类:低保边缘户(低收入)救助家庭中的残疾老年人。

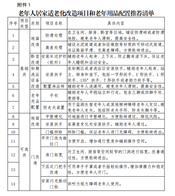
  以上九类人群可自愿申请居家适老化改造,改造分为基础类和可选类两种,其中基础类改造补贴不超过3500元、可选类改造补贴不超过1500元。

图片
图片

  如您不属于以上九类人群的老年人,也有改造需求的,可选择自费,由区民政局聘请的改造公司进行改造。

  如何申请?

  有改造需求的老年人,由本人向户籍所在地乡镇(街道)提出申请。本人申请有困难的,可委托村(居)或亲属代为申请,填写《老年人居家适老化改造申请表》并提交老年人、委托人的身份、户籍信息;申请资质信息(特困人员救助供养证,低保证,低收入证,残疾证等)改造房屋信息。从申请-评估-设计-施工-验收-售后全流程一站式的服务使老年人更安心、放心。

  有改造需求的,您也可以致电西青区民政局、各街镇民政部门,或前往各村(居)委会、社区日间照料中心、街镇综合为老服务中心等养老服务场所进行咨询。

  咨询电话:

  【区民政局】 27390356

  【李七庄街】 23940478

  【赤龙南街】 85295023

  【津门湖街】 88162930

  【西营门街】 87681238

  【张家窝镇】 87984377

  【杨柳青镇】 27392305

  【王稳庄镇】 86399338

  【中北镇】 27395045

  【精武镇】 23983046

  【辛口镇】 27990357

  【大寺镇】 83963267

  西青融媒记者:夏颖

原标题:
相关新闻