您当前的位置 : 西青信息港 >> 新闻 >> 公告
西青区今天的补筛、常态化核酸检测这些事项提醒您关注
来源:西青区融媒体中心 编辑:佟阳 日期:2022-11-22
内容提要:为进一步发挥全域核酸筛查排查风险点、阻断传播链的关键作用,巩固全区疫情防控成果,现对尚未参加西青区11月22日全域核酸检测的西青区居民、常住人员和通勤人员如下提示:

  广大居民朋友们:

  为进一步发挥全域核酸筛查排查风险点、阻断传播链的关键作用,巩固全区疫情防控成果,现对尚未参加西青区11月22日全域核酸检测的西青区居民、常住人员和通勤人员如下提示:

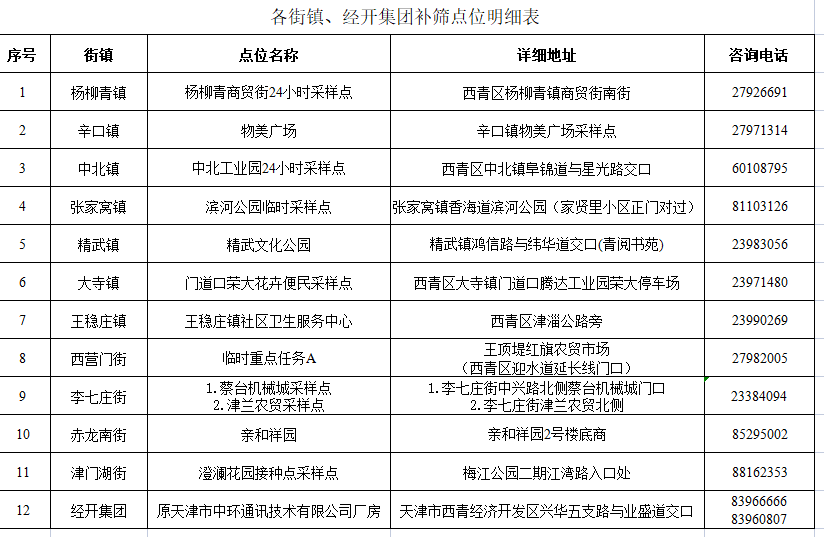
  1.请今天居住在本区,尚未进行核酸检测的西青居民(含外来人员、流动人员),立即前往核酸检测补筛采样点进行核酸采样,补检采样点开放至11月23日上午9时。对于行动不便的居民,及时向属地社区(村)电话咨询,属地街镇将安排入户采样。

  2.如您今天在天津市其他区,要及时参加完核酸检测,完成后要及时通过“天津数字防疫”App、电话等方式向西青区属地社区(村)报备。

  3.如您今天在外省市,请及时通过“天津数字防疫”App、电话等方式向西青区属地社区(村)报备。凡是未在规定时间内参加核酸检测的居民,“健康码”调整为“黄码”,完成核酸检测且结果呈阴性后转为“绿码”。

  4.11月23日,西青区所有常态化核酸检测点位暂停服务。

  请广大居民积极配合各采样点工作人员做好样本采集工作。对拒不配合、不支持核酸检测、扰乱秩序、瞒报、谎报、伪造信息的人员,不履行相对静止要求随意外出造成疫情传播者,公安机关将依法追究责任。

图片

  西青区新冠肺炎疫情防控工作指挥部

  2022年11月23日

图片
原标题:
相关新闻