您当前的位置 : 西青信息港 >> 生活 >> 生活
去过外地这些地方要注意!天津更新排查管控范围(截至10月22日20时)
来源:津云 编辑:王瑞 日期:2022-10-23
内容提要:记者2022年10月22日从天津市疫情防控指挥部获悉,为科学精准严防疫情反弹,天津市疫情防控指挥部再次更新近期区域排查管控范围,涉及的相关人员主动向社区、工作单位等报备。

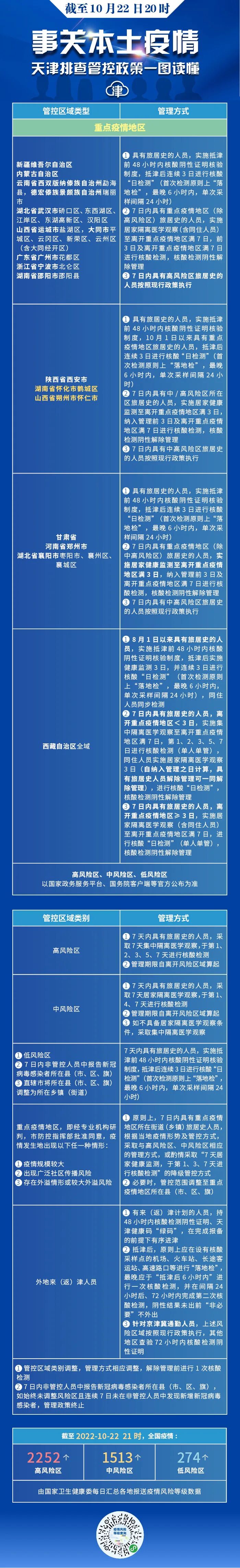
  记者2022年10月22日从天津市疫情防控指挥部获悉,为科学精准严防疫情反弹,天津市疫情防控指挥部再次更新近期区域排查管控范围,涉及的相关人员主动向社区、工作单位等报备。

  相关人员主动报备。新增具有湖南省怀化市鹤城区、山西省朔州市怀仁市旅居史的来津及返津人员,实施抵津前48小时内核酸阴性证明核验制度,10月1日以来具有重点疫情地区旅居史的人员,抵津后连续3日进行核酸“日检测”(首次检测原则上“落地检”,最晚6小时内,单次采样间隔24小时)。7日内具有中/高风险区所在区旅居史的人员,实施居家健康监测至离开重点疫情地区满3日,纳入管理前3日及离开重点疫情地区满7日进行核酸检测,核酸检测阴性解除管理。7日内具有中高风险区旅居史的人员按照现行政策执行。

  广大市民应密切关注疫情防控信息,做好个人防护,戴口罩、勤洗手、常通风、不聚集,保持安全社交距离,配合做好公共场所测温、验码,做到疫情防控意识和健康行为不放松。符合接种条件的,应积极主动到辖区接种点接种新冠病毒疫苗,降低自身感染和发病风险,共同筑牢人群免疫屏障。

图片
原标题:
相关新闻