您当前的位置 : 西青信息港 >> 新闻 >> 综合
重要提醒!还没参加大筛的,赶紧去这些点位补检!
来源:西青信息港 编辑:曹静 日期:2022-10-15
内容提要:为进一步发挥全域核酸筛查排查风险点、阻断传播链的关键作用,巩固全区疫情防控成果,现对尚未参加西青区10月15日全域核酸检测的西青区居民、常住人员和通勤人员如下提示:
 

  广大居民朋友们:

  为进一步发挥全域核酸筛查排查风险点、阻断传播链的关键作用,巩固全区疫情防控成果,现对尚未参加西青区10月15日全域核酸检测的西青区居民、常住人员和通勤人员如下提示:

  1.请今天居住在本区,尚未进行核酸检测的西青居民(含外来人员、流动人员),立即前往核酸检测补筛采样点,或在服务时间内前往常态化核酸检测点位进行核酸采样。对于行动不便的居民,及时向属地社区(村)电话咨询,属地街镇将安排入户采样。

  2.如您今天在天津市其他区,要及时参加完核酸检测,完成后要及时通过“天津数字防疫”App、电话等方式向西青区属地社区(村)报备。

  3.如您今天在外省市,请及时通过“天津数字防疫”App、电话等方式向西青区属地社区(村)报备。

  凡是未在规定时间内参加核酸检测的居民,“健康码”调整为“黄码”,完成核酸检测且结果呈阴性后转为“绿码”。

  请广大居民积极配合各采样点工作人员做好样本采集工作。对拒不配合、不支持核酸检测、扰乱秩序、瞒报、谎报、伪造信息的人员,不履行相对静止要求随意外出造成疫情传播者,公安机关将依法追究责任。

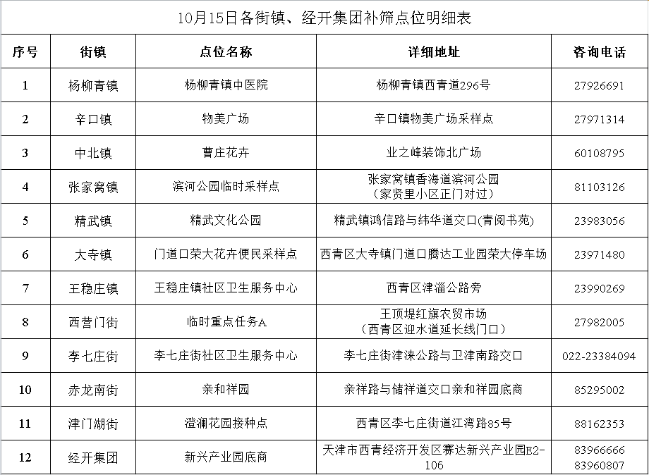
图片

  西青区新冠肺炎疫情防控工作指挥部

  2022年10月15日

  西青区常态化核酸采样点

  设置情况一览表

  杨柳青镇

图片
图片

  辛口镇

图片

  中北镇

图片
图片

  张家窝镇

图片

  精武镇

图片

  大寺镇

图片
图片

  王稳庄镇

图片
图片

  西营门街

图片

  李七庄街

图片
图片

  赤龙南街

图片

  津门湖街

图片

  西青经开区

图片
原标题:
相关新闻