您当前的位置 : 西青信息港 >> 生活 >> 健康
【西青科普】老年人新冠疫苗接种,不要等!
来源:西青信息港 编辑:李美玲 日期:2022-04-25
内容提要:感染新冠后,导致重症和死亡的两个重要因素一是年龄,二是基础性疾病。恰恰这两个因素都体现在老年朋友身上。因此,老年朋友尽快接种新冠疫苗很有必要!

  感染新冠后,导致重症和死亡的两个重要因素一是年龄,二是基础性疾病。恰恰这两个因素都体现在老年朋友身上。

  因此,老年朋友尽快接种新冠疫苗很有必要!

  老年人感染新冠后果到底有多严重?

  国家卫生健康委科技发展中心主任郑忠伟指出:

  目前各国统计的新冠患者,平均死亡年龄都在70岁以上。

  从广东、江苏散发疫情以来,我国的数据分析显示:未接种新冠疫苗的老年人出现重症风险明显高于已接种的老年人,出现重症的感染者中90%以上是没有接种新冠疫苗的。

  不少老人或其家属

  对老人接种新冠疫苗还是有顾虑的

  比如:

  “老人身体本来虚弱,接种后有副作用”

  “老人不经常出门,没有必要”

  “老人有慢性病,不适合接种”

  ……

  老年人接种新冠疫苗安全性良好

  我国目前使用的新冠疫苗,均开展了包括老年人群在内的全人群的临床试验,显示疫苗具有良好的安全性。

  即使老人不经常出门,也要及时接种疫苗

  随着年轻人接种疫苗比例越来越高,很多年轻人即使发生了感染,表现的症状是很轻的,甚至是无症状。

  当年轻人回家时,或者逢年过节和老人团聚时,完全可能存在把病毒带回家感染老人的风险,尤其对那些没有接种疫苗的老人来说,情况更严重。

  加上农村尤其是偏僻的农村,医疗救治条件和城市相比可能差一些,对这些地方的老人保护措施要更到位。

  健康状况稳定

  药物控制良好的慢性病老人

  是可以接种新冠疫苗的

  许多国家接种疫苗策略以及世界卫生组织建议,均认为老年人尤其是有慢性基础性疾病的老年人应是最优先的接种人群。

  老人及家属朋友要减少顾虑

  尽快到家附近的接种现场

  由专业医师为您判断是否适合接种

  不要因误解而错过获得疫苗保护的机会

  不同类型的疫苗如何选择?

  只要通过国家批准使用的新冠病毒疫苗,都是安全、有效的。可根据接种点安排和接种工作人员推荐进行接种。

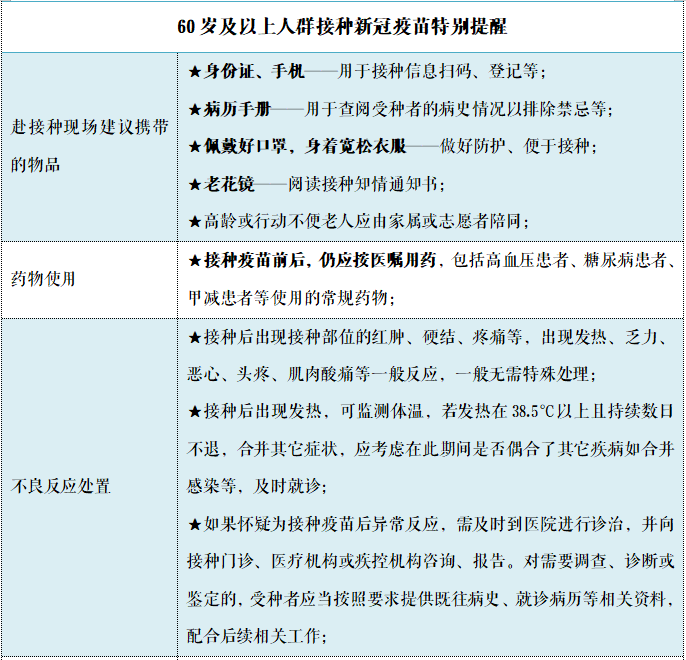
  疫苗接种有什么注意事项?

  1、携带身份证明前往。

  2、全程做好戴口罩、一米线等个人防护。

  3、配合门诊有关信息查验。

  4、如实告知接种医生健康状况和接种禁忌症等信息,以便医生评估是否适合接种。

  5、接种后务必在现场留观30分钟,没有异常方可离开。如有不适,及时告知医生。

  6、离开接种门诊后如果出现持续不适或不适加剧,要尽快就医。

图片
图片

(南京发布)

原标题:老年人新冠疫苗接种,不要等!
相关新闻