您当前的位置 : 西青信息港 >> 新闻 >> 综合
@西青人 去过外地这些地方快报备!天津更新排查管控范围(截至2.15晚8时)
来源:西青信息港 编辑:李美玲 日期:2022-02-16
内容提要:记者2022年2月15日从天津市疫情防控指挥部获悉,目前疫情形势严峻复杂,为科学精准、严防疫情反弹,天津市疫情防控指挥部再次更新近期区域排查管控范围,涉及到的相关人员主动向社区、工作单位等报备。

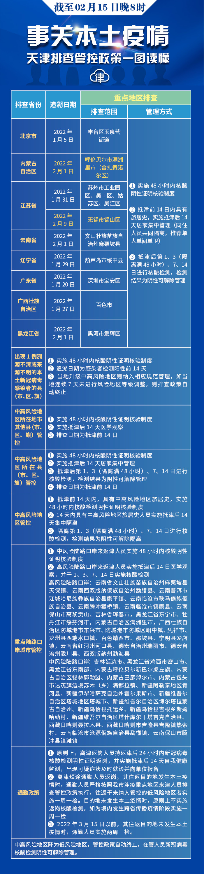
  记者2022年2月15日从天津市疫情防控指挥部获悉,目前疫情形势严峻复杂,为科学精准、严防疫情反弹,天津市疫情防控指挥部再次更新近期区域排查管控范围,涉及到的相关人员主动向社区、工作单位等报备。

  相关人员主动报备。新增具有2022年2月1日(含)以来途经内蒙古自治区呼伦贝尔市满洲里市(含扎赉诺尔区)、具有2022年2月9日(含)以来途经江苏省无锡市锡山区旅居史的来津及返津人员,需持48小时内核酸阴性证明或出示包含核酸检测阴性信息的健康码“绿码”,主动向社区、工作单位等报备,抵津前14日内具有旅居史,实施抵津后14天居家集中管理(同住人员共同隔离,推荐单人单间单卫)。

  广大市民应密切关注疫情防控信息,做好个人防护,戴口罩、勤洗手、常通风、不聚集,保持安全社交距离,配合做好公共场所测温、验码,做到疫情防控意识和健康行为不放松。符合接种条件的,应积极主动到辖区接种点接种新冠病毒疫苗,降低自身感染和发病风险,共同筑牢人群免疫屏障。

图片

(津云)

原标题:@西青人 去过外地这些地方快报备!天津更新排查管控范围(截至2.15晚8时)
相关新闻