您当前的位置 : 西青信息港 >> 新闻 >> 综合
@西青人 去过这些地方要报备!天津最新排查管控范围来了(截至12.27晚8时)
来源:西青信息港 编辑:李美玲 日期:2021-12-28
内容提要:记者12月27日从天津市疫情防控指挥部获悉,目前疫情形势日益严峻复杂,为科学精准、严防疫情反弹,天津市疫情防控指挥部再次更新近期区域排查管控范围,涉及到的相关人员主动向社区、工作单位等报备。

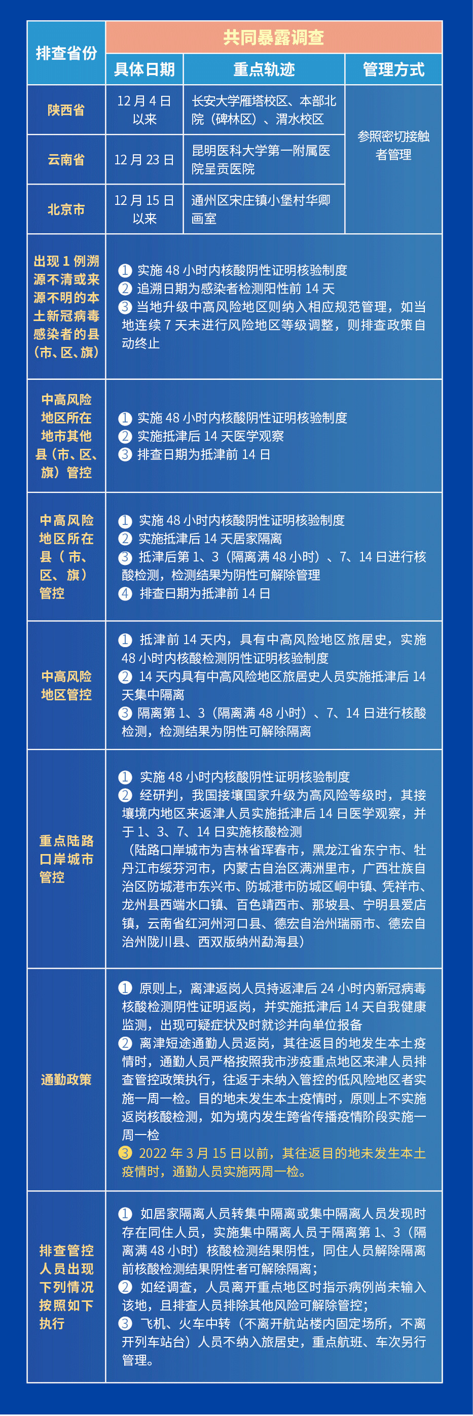
  记者12月27日从天津市疫情防控指挥部获悉,目前疫情形势日益严峻复杂,为科学精准、严防疫情反弹,天津市疫情防控指挥部再次更新近期区域排查管控范围,涉及到的相关人员主动向社区、工作单位等报备。

  一、相关人员主动报备。新增具有12月14日(含)以来途经昆明市(除呈贡区,含安宁市),12月12日(含)以来途经西双版纳傣族自治州景洪市旅居史的来津及返津人员,需持48小时内核酸阴性证明或出示包含核酸检测阴性信息的健康码“绿码”,主动向社区、工作单位等报备,实施抵津后14天医学观察。

  二、天津市通勤政策新增要求:2022年3月15日以前,市民往返目的地未发生本土疫情时,通勤人员实施两周一检。

  广大市民应密切关注疫情防控信息,做好个人防护,戴口罩、勤洗手、常通风、不聚集,保持安全社交距离,配合做好公共场所测温、验码,做到疫情防控意识和健康行为不放松。符合接种条件的,应积极主动到辖区接种点接种新冠病毒疫苗,降低自身感染和发病风险,共同筑牢人群免疫屏障。

 

图片
  
图片

(津云)

原标题:@西青人 去过这些地方要报备!天津最新排查管控范围来了(截至12.27晚8时)
相关新闻